Asthma

Written by Megan Boucher

Last updated 14th March 2026
3 Revisions

Asthma - Podcast Version

TeachMePharmacy

0:00 / 0:00

Asthma is a common chronic respiratory condition characterised by airway inflammation, airway hyperresponsiveness, and variable airflow obstruction, affecting approximately 8% of the population. It affects people of all ages and is associated with a range of symptoms, most commonly cough, wheeze, chest tightness and breathlessness. 

These symptoms can fluctuate over time and vary in severity, often worsening in response to triggers such as allergens, respiratory infections, environmental irritants or physical exertion. 

In some cases, symptoms may gradually deteriorate or suddenly worsen, leading to an acute asthma attack which, if severe, may require urgent medical treatment or hospitalisation. Airway obstruction in asthma is generally reversible, which contrasts with chronic obstructive pulmonary disease (COPD), where obstruction is not fully reversible.

Effective asthma management relies on accurate diagnosis, appropriate pharmacological treatment, and regular monitoring to maintain symptom control and prevent exacerbations. National guidance from the National Institute for Health and Care Excellence (NICE) emphasises the importance of objective diagnostic testing where possible, alongside regular review of treatment, inhaler technique and adherence. 

This article provides an overview of the diagnosis and management of asthma in adults and children, including key prescribing considerations, commonly used inhaler devices, and practical counselling points for patients.

Diagnosis

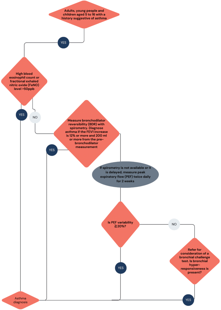
Asthma in adults, young people and children aged 5–16 years with a history suggestive of asthma should be investigated using the diagnostic tests shown in the flow diagram below (NICE NG245). For children under 5 years old, it is difficult to perform diagnostic tests; therefore, in those with suspected asthma, a trial of inhaled corticosteroid (ICS) therapy is usually commenced.

Fig 1: Diagnosis of Asthma as per NICE NG245

Lifestyle Factors

Before initiating or modifying asthma medication in adults, young people or children, consider and address potential causes of poor asthma control. These may include:

  • Incorrect or alternative diagnoses or the presence of comorbidities
  • Poor adherence to prescribed treatment
  • Incorrect inhaler technique
  • Exposure to tobacco smoke (active or passive), including vaping
  • Exposure to occupational triggers
  • Psychosocial factors, such as anxiety, depression or social support issues
  • Seasonal triggers
  • Environmental exposures, such as air pollution or indoor mould
  • Obesity, where weight loss may improve asthma control
  • Triggering medications, such as NSAIDs (especially aspirin) and β-blockers

The aim of treatment is to control asthma, defined as no daytime symptoms, no night-time awakening due to asthma, no asthma attacks, no rescue medication, no exercise limitations, normal lung function and minimal adverse effects from treatment. 

Pharmacological management

The mainstay of pharmacological treatment for asthma is bronchodilators and anti-inflammatory agents. 

Bronchodilators:

Bronchodilators reverse bronchospasm, common examples include:

  • Short acting β₂-agonists (SABA): salbutamol, terbutaline
  • Long acting β₂-agonists (LABA): salmeterol, formoterol 
  • Theophylline
  • Short acting muscarinic receptor antagonists (SAMA): ipratropium 
  • Long acting muscarinic receptor antagonists (LAMA): tiotropium, aclidinium, umeclidinium, glycopyrrolate 
  • Leukotriene receptor antagonists (LTRA): montelukast, zafirlukast 

Anti-inflammatory agents:

  • Glucocorticoids 
  • Omalizumab: Anti-IgE monoclonal antibody
  • Mepolizumab and reslizumab: IL-5 inhibitors
  • Tezepelumab: Thymic stromal lymphopoietin (TSLP) inhibitor, reducing IL-4 production

Key prescribing concepts 

  • Short acting β₂-agonists should not be prescribed without concomitant ICS (MHRA Alert April 2025: risk of severe asthma attacks and increased mortality with overuse of SABA with or without anti-inflammatory maintenance therapy) 
  • Check Fractional exhaled nitric oxide (FeNO) level if asthma is uncontrolled; high levels may indicate poor adherence or a need for increased ICS dose.
  • Review response after any treatment changes after 8-12 weeks
  • A spacer should be prescribed alongside metered-dose inhalers, especially in children

Definitions 

  • AIR therapy = Anti-inflammatory reliever therapy – treatment with reliever inhaler that contains a combination of ICS and LABA (formoterol)
  • MART therapy = Maintenance and reliever therapy – treatment with combination inhaler containing ICS and formoterol used for maintenance and relief of symptoms 

Step down of therapy

According to NICE NG245, maintenance asthma therapy should be reviewed regularly and stepped down when asthma has been well controlled. When stepping down therapy, medicines should be reduced or stopped in an order that considers their clinical benefit, potential side effects, and the person’s preferences, with at least 8-12 weeks between treatment reductions. 

For people aged 12 years and over who are stable on low-dose inhaled corticosteroids (ICS) with a short-acting β₂-agonist (SABA) as needed, or low-dose maintenance and reliever therapy (MART), stepping down to as-needed low-dose ICS/formoterol (AIR therapy) may be considered. Adherence to treatment and inhaler technique should also be assessed at every asthma-related review using prescription records and shared decision-making principles.

Figures 2-4 below outline the initial asthma management pathways by age group, in line with NICE NG245 guidance. 

Fig 2: Initial management of asthma in ≥ 12 year olds as per NICE NG245

Fig 3: Initial management of asthma in 5-11 year olds as per NICE NG245

Fig 4: Initial management of asthma in <5 year olds as per NICE NG245

Inhaler formulations

The following table describes inhaler brands licensed in the UK, split into Metered-dose inhalers (MDIs), Breath-acuated MDIs and Dry Powder Inhalers (DPIs).

Device Type Example Inhaler Brands (UK) Key Features
MDIs Ventolin Evohaler, Clenil Modulite, Qvar, Fostair, Bibecfo Flutiform, Flixotide Evohaler, Salamol inhaler  Pressurised inhalers that deliver a fixed dose of medication when pressed. Require coordination between actuation and inhalation. Often used with a spacer to improve deposition of medication into the airways. 
Breath-Actuated MDIs Salamol Easi-Breathe A type of MDI that releases medication automatically when the patient inhales, reducing the need for hand-breath coordination. Like DPIs, these require a minimum inspiratory effort to generate flow for drug delivery (may not be possible in severe lung conditions or in children) 
DPIs Turbohaler (e.g., Symbicort, Oxis, Pulmicort)

Accuhaler (e.g., Seretide, Serevent, Flixotide)

Ellipta (e.g., Relvar, Trelegy), Easyhaler, Breezhaler, Spiromax, Eklira Genuair, Fostair NEXThaler, Braltus 

Breath-actuated devices delivering medication as a dry powder. No propellant is used. Require a minimum inspiratory effort. Not used with spacers. Some use individual capsules containing powder that are pierced in the device before inhalation.
Soft mist inhalers  Spiriva Respimat Soft Mist Inhalers (SMIs) contain liquid medication that is converted into a fine mist by a compressed spring mechanism, without using a propellant.
Nebuliser Ipratropium bromide, Salbutamol A solution of a drug converted into an aerosol for inhalation. For delivery of higher doses of drug, frequently used in acute exacerbation of asthma or COPD or regularly in severe asthma. 

Diluent is usually 0.9% sodium chloride.

Patient Counselling

The following patient counselling points should be considered for patients using inhalers:

Spacers

  • Spacers with a facemask should only be used if required and are frequently used in young children (first line is a spacer with a mouthpiece) 
  • When using a spacer with a facemask, the skin around the mouth should be wiped afterwards to protect the skin.
  • Spacers should be cleaned once a month and replaced every 6-12 months.

DPIs

  • DPIs should not be stored in bathrooms or damp environments as moisture can affect the powder
  • Rinse mouth after use of DPIs if there is a strong aftertaste and with all ICS inhalers to avoid oral candidiasis 

MDIs

  • MDIs have a fixed number of doses per canister and will continue to actuate even if the active ingredient has been used up
  • For pMDIs, ensure the mouthpiece cover is removed and the device is shaken and the outside and inside of the mouthpiece are clear and undamaged prior to inhalation (MHRA advice – pMDI: risk of airway obstruction from aspiration of loose objects)

References

  1. Overview | Asthma: diagnosis, monitoring and chronic asthma management (BTS, NICE, SIGN) | Guidance | NICE Published: 27 November 2024 Accessed 8/3/26
  2. Respiratory system, inhaled drug delivery | Treatment summaries | BNF | NICE Accessed 9/3/26
  3. Choosing the right inhaler device for your patients | Asthma + Lung UK Accessed 9/3/26
  4. Asthma, chronic | Treatment summaries | BNF | NICE Accessed 9/3/26
  5. British guideline on the management of asthma SIGN 158. Revised edition published November 2024. Accessed 9/3/26
  6. Ritter JM, Flower RJ, Henderson G, Loke YK, MacEwan DJ. Rang & Dale’s Pharmacology. 9th ed. London: Elsevier; 2019.

Do you think you’re ready? Take the quiz below

Pro Feature - Quiz
Asthma

Question 1 of 3

Submitting...
Rate question:
You scored
0%
Skipped: 0/3

More Questions Available

Upgrade to TeachMePharmacy Pro

Challenge yourself with over 200 multiple-choice questions to reinforce learning.

Learn More